An Arduino Si5351a quadrature VFO controller

https://github.com/nick6502/Si5351a_quad

I’ve decided to start keeping my files on github.com because updating and maintaining posts on dreamhost using WordPress is just too complicated for me.

But isn’t github also complicated?  Yes, it is. But if you just want to download the files, it’s easy. Just go to that green button that says “Code” and click the drop-down at the right and then select “download zip file”.  You’ll get a zip with all the source code, the manual, schematics and whatever.

Hey, when I inserted the github link, my entire post disappeared! I guess that validates what I was saying. No matter because there’s a complete manual in the github file package.

But I’m going to cross my fingers and see if I can paste in an overview from the manual:

This document describes my Arduino Si5351a controller program for the Arduino.

Features include:

  • A keyed line input, so the controller can swap between TX and RX frequency outputs as required as the user keys and un-keys the transmitter.
  • A TX_Out output pin echoes the keyed line input, but doesn’t change state until the TX frequency registers have been sent, and changes back to key up before the RX frequency registers are sent.
  • An LCD display to show the frequency I’m on, menu options and so on.
  • A user settable CW Pitch value which is the amount that the VFO shifts between TX and RX states if in CW mode.
  • CW/Phone mode selection which functions to enable or disable the CW offset shift when the key line is closed.
  • LSB/USB selection. This chooses the direction of CW offset in CW mode, so the user can listen to a station on either side of zero beat. In CW it’s sometimes called NORMAL and REVERSE operation. There is also an output pin SB_Relay than cab be used control a sideband select relay in the receiver. Also, the phase difference between the outputs alternates between 90° and 270° when this selection is made.
  • RIT control. This provides for separate TX and RX frequencies, with both displayed. The receiver can be tuned without disturbing the transmit frequency. RX and TX frequencies can be swapped and the offset can be zeroed without turning off RIT.
  • Frequency step selection. There are both a menu for selecting from seven step sizes and a quick pushbutton selected step change between fine (10 Hz), medium (100 Hz) and fast (1 kHz).
  • Band selection with all ham bands from 3.5 to 144 MHz selectable, but unwanted bands can be omitted from the sequence.
  • A Save State menu option which writes most of the current parameters into EEPROM so the VFO will start in the same state the next time it is powered on.
  • Three miniature pushbuttons allow quick selection of often used functions while a menu controlled by the rotary encoder is used to access other functions. The pushbuttons operate with the familiar TAP and HOLD logic, giving two uses for each.
  • A sidetone which sounds when the key is closed. A menu option can enable or defeat this function.
  • An option for superhet operation with an I.F. (intermediate frequency) offset added to the displayed frequency when in receive mode.
  • A separate transmit output on clock 2 may be specified. It is keyed via key or PTT input.
  • A simple VFO mode where output is ON when the key is down and OFF otherwise, for driving simple transmitters.
  • The ability to control a PCF8575 IC which has 16 output lines and can select relays on a per-band basis. For example, to select low-pass filters in a transmitter.

39 comments

Skip to comment form

  1. Hi, Nick,

    Is 160 missing because of some quadrature limit in the hardware? If not, can you add it?

    Thanks!

    –NT0Z

    1. In the code my VFO is based on, 80 meters is a lower limit so the vco frequency doesn’t go too far below its datasheet limit. However, I’m seeing now that there’s an output divider ‘R’ that’s not being used. I’m going to see if it can put the VFO on 160.
      73, Nick

        • Mont Pierce on January 1, 2021 at 5:18 pm
        • Reply

        I don’t believe the Divider will work with Si5351a programmed for Quadrature signal output… As an alternative, using a 12MHz crystal instead of the normal 25-27MHz crystal will get down to 160M range. But of course, it will limit the upper range…

        I’ll be very interested to see your Divider results.

        Are you using Arduino Sketches? Or Atmel Studio?
        The later, while more complex, will give you faster tighter code. There is a lot of overhead in the Arduino libraries…

        1. Yeah, I wondered if it might be necessary to change the phase offset value to keep the same 90 degree offset. I’d hope that it might be that simple, but I’m not sure yet.
          I’m using the Arduino IDE. I’ve done bare ATmega AVRs in the past with AVR studio but this is so much simpler. I’m not aware of overhead other than memory for stuff like the bootloader, but there may be some for a clock that seems to be always available.

    • Steven Dick on January 1, 2021 at 4:16 pm
    • Reply

    Great Project!

    -Steve K1RF

    • Mont Pierce on January 1, 2021 at 5:33 pm
    • Reply

    Another option to get down to 160M:
    In the Si5351 datasheet, section “5.6. Applying a Reference Clock at XTAL Input” means it’s possible to use a programmable clock in place of the 25/27 MHz Crystal.

    So as an option, you could use the “ProgRock” from QRP-Labs, have it programmed for 25/27MHz and for 12MHz, and with one i/o pin from Arduino, switch your Si5351a’s reference frequency when tuning below/above the 3.2MHz limit.

    Just a thought…

    PS. Yes, 12MHz reference xtal/clock is below the Si5351a’s datasheet specs. but I’ve heard that it does work just fine… Your mileage may vary ??

    1. Sounds like a possible option.

    • Gary on January 1, 2021 at 5:45 pm
    • Reply

    Excellent project and website Nick!
    Arduinos and Si5351s are my favorite
    toys. 73 WB6OGD

    • Bob McClements on January 3, 2021 at 10:31 pm
    • Reply

    Built a proof of concept version using an I2C version of the lcd, worked perfectly straight off, an interesting well documented design, thank you.
    Curious as why the and diodes for the pb3 switch when there are spare digital io ports availabole.

    73 Bob GM4CID ex VP2LI

    1. Yeah, good observation. I guess I did the diode logic thing on another project and just carried it to this one because it’s easy. But if I did away with it, it would simplify the hardware a tiny bit …
      I think I may have mentioned this in the manual.

        • Bob McClements on January 4, 2021 at 12:29 pm
        • Reply

        Nick,
        I did read and digest the manual, outstanding documentation, and had noticed your reference to use of the diodes.
        Must admit, I too recycle lots of my previously used sketch snippets.

      • jack margolis on January 10, 2022 at 11:21 pm
      • Reply

      Hi Bob,
      I prefer to use the I2C versions of those LCDs so if you would kindly share the code with us, it would make my breadboard setup much cleaner. Of course, I have it working with all those wires but it still would be cleaner with only four. Thanks, Jack

    • Bob Bruno on January 29, 2021 at 4:12 am
    • Reply

    Hey Nick,
    Wonderful info. It gives me a nice firm place to start with my future projects.
    I will check back from time to time to see if you add anything,
    Take care es 73…
    Bob de k2ki

    1. Great, Bob. Have fun with it.

    • Bob on February 12, 2022 at 8:49 am
    • Reply

    Nick – great project, all working! Am I blind or not, cannot find an IF offset frequency facility in your sketch – for upper & lower sideband, applications. Output from CLK identical to display. I.E. maybe only designed for a DSB rig? Am I missing something? Incidentally I have built about 8 different DDS synthesizers over the years, but yours is the best sketch up to now. Look forward to a replay before making a PCB.
    Regards, ZS6RZ

    1. Hi Bob and thanks for the comment. This VFO is mainly aimed at a phasing type receiver where the I & Q from the VFO go to a Tayloe mixer which also receives RF from the antenna. In short – it’s a direct conversion scheme. The audio I & Q out of the Tayloe Detector goes to an all-pass filter which is what gives single-signal reception. But those audio I & Q signals going to the all-pass filter are first routed through a DPDT switch so they can be swapped to give the ability to select LSB or USB.
      73 – Nick, WA5BDU

    • ian G3VAJ on March 14, 2022 at 11:46 am
    • Reply

    Hi Nick,
    Trying your vfo for my direct conversion receiver. All functions working well except that frequency change is 4* step value, eg when 1Hz step selected, frequency changes by 4Hz for each step of the encoder. Encoder works ok for other functions eg menu selection, step size, band select. Any suggestions please. I am fine with making minor changes to your code.
    Many thanks
    Ian G3VAJ

    1. Hello Ian,

      That’s very strange, although differences between different types of rotary encoders often cause problems in projects like this one. I typically use every state change, to maximize resolution. When that makes encoder actions too fast, as in selecting menu options, I might throw away half of the changes. I’m not sure if I have ever seen a factor of four issue. Is the behavior consistent and repeatable?
      A crude fix might be to require four ‘ticks’ for every step taken. It would take a little thought on how to implement smoothly. I’ll take a look at the code when I get a minute. Feel free to email direct – I’m good in QRZ. Although I’d like for the final resolution to appear here for the benefit of others.
      73 – Nick, WA5BDU

      1. Here’s a follow up to my reply. I did make the change to give 1 encoder pulse out for every 4 in and it worked OK for Ian.
        Rotary encoders are a common source of difficulty for projects like this. Sometimes different encoders work somewhat differently and sometimes you’ll just find one that’s a bit erratic. Encoders with detents seem to work differently from those without detents, which I generally use.
        Also, Ian noted a bug in the current program in the function to select ham bands. It should roll-over going up from 2 meters to 80 meters and going down from 80 meters to 2 meters, but it inserts an invalid band between those steps. It’s not fatal as you can continue to turn the knob and arrive at the right place.
        I’m not uploading a new version at this time, but you could edit your source code if desired in these two lines:
        Line 935:
        if (hamBand_index > 10) hamBand_index = 0; // V1.6 10 was 11 (change ‘> 11’ to ‘> 10’)
        Line 939:
        if(hamBand_index == 0) hamBand_index = 11; // v1.6, 11 was 12 (change ‘= 12’ to ‘= 11’)
        Or email me and I’ll email you the latest code back.

        73-

        Nick, WA5BDU

    • antonio on March 25, 2022 at 7:49 am
    • Reply

    Hi! This is IZ3EYY Antonio.
    I built it the sinthesizer for using with the glorious miniR2 by kk7b.
    Everything runs quite well, exept the quadrature.
    In fact, while i can have total cancellation of unwanted side band by using other vfo’s, analogue and digital…i can’t obtain the same with this, it seems that the 2 outputs are equals both in amplitude and phase. I dont have a scope at moment, but receiver functions with other vfo’s..- I’d like to solve the issue, because this vfo is a very beatiful project.
    P.s. si5351 i currently use is not an original adafruit board.
    Thanks a lot!
    Antonio

    1. Hello Antonio and thanks for the comment.

      It is strange for the 90 degree shift to go away without some modification to the source code.
      The miniR2 uses a single L.O. input and performs the phase shift in its circuitry. In order to use a quadrature (two channel) L.O. input, I assume it was necessary for you to modify the miniR2. Or maybe not? Is your miniR2 the circuit shown in figure 9.62 of EMRFD? If you are driving diode mixers directly, there may be problems caused by the Si5351a not having a constant 50 ohms source resistance. You may need attenuators between your L.O. and your diode mixers. And if you add them, some amplification might also be necessary. I’m speculating here because I’m not really familiar with your hardware. I think the Si5351a will put about +10 dBm into 50 ohms.

      73

      Nick, WA5BDU

        • antonio on March 25, 2022 at 9:39 pm
        • Reply

        Thanks Bob for the prompt answer, well, i measured the output and it seems to be in the +10/12 dbm on 50 ohm, it’s the same output i have on Andy Summers vfo…so no problem, i suppose that the problem, considered the fact that nobody complains for this issue, is related to my si5351 board..i’ll try to change it, and i’ll let you know….thanks again, best 73’s…tony.
        Anyway mini r2 is a phase cancellation in analog way, and it works very well, be it with analog phase shifters, dividers by 4 and I/Q oscillators as yours…the 2 diode mixers work correctly…Bye!

  2. One more response to Ian’s comment. I overlooked the fact where he stated that roll-over and roll-under on the step size selection function also has a glitch in which a bogus step size appears between the highest and lowest value. The fix again is a quick edit so I won’t re-publish the whole file at this time. I added this comment:
    // V1.6 with step_index as a uint8_t, the test for roll-under to
    // negative fails because it is unsigned. A char can be used as
    // a signed or unsigned 8-bit number, so change to signed char
    That’s just FYI. The line you need to change is this one, somewhere around line 260 or so:

    signed char step_index = 2; // start with 100 Hz steps V1.6 changed type

    Currently, the line starts with ‘uint8_t’. Change that to ‘signed char’ as shown above.

    73 – Nick

    • antonio on March 30, 2022 at 6:14 am
    • Reply

    Sorry if I call you Bob in my latest emails…Hi Hi!
    I just want to thank you for your beatiful project. Now i have substituted the si5351 board and it works well. I used an original Arduino Uno board, and si5351 bought cheaply on the net, Maybe one has to buy a lot of ten for having 3 working! Perhaps it’s only bad luck, but this is what has happened to me. Nice vfo’s indeed. I’ll follow you in future projects, bye Antonio.

    1. Thanks for updating us, Antonio, and I’m glad you’ve got it working.
      I had been thinking of how you could verify the phase shift without an oscilloscope. If you had an RF voltage probe, you could measure the voltage at OUT0 and OUT1 to ground. Say they’re equal and call the magnitude V. If they are in phase, the voltage from OUT0 to OUT1 would be 0. If they are 180 out, it would be 2V. If they are 90 degrees apart, then SQRT(2) * V. This wouldn’t tell you the exact phase relationship of course, just an approximation.
      But of course you couldn’t measure this voltage with a simple RF probe because one side is grounded. You’d have to isolate from ground with a transformer connected between OUT0 and OUT1. Or maybe there’s a simpler way.

      73-Nick, WA5BDU

        • Antonio on March 30, 2022 at 6:21 pm
        • Reply

        Tnx Nick, precious advice!

    • antonio on April 7, 2022 at 9:43 am
    • Reply

    Hi Nick, i have another question to ask.
    Yes vfo as i said it works, even though, i noticed that spanning through frequencies, for example tuning up on 40 meter band, but not only, there is at a certain point, say around 7143.00, a click (maybe the insertion of some divider o something like that) is heard and it resets the phase from 90° to aproximately 0°loosing the unwanted side band cancellation. I discovered that to turn again at 90°, i have to do a reset on the si5351 board, by short-circuiting the xtal, or by turning off and on the board. It seems that a software reset is missing from arduino sketch, am I wrong?
    I wouldn’t like to put a hardware switch for reset it, obviously. Thanks a lot for your attention.
    P.s. the same happens at 14060 more or less, at 25000, and other points…I didnt try other frequencies, but it seems bands as 80 or 17 meter no clicks are heard and no undesidered phase reset are noticed…
    Best regards
    Antonio

    1. Thanks for those observations Antonio. I wish I could investigate right away but it will be a couple of weeks before I can get back to the workbench. I’ll try to replicate what you have seen as soon as possible, and then try to figure out a cure.

      73- Nick, WA5BDU

      1. Thanks Tony. Your specific descriptions of how to reproduce the problem allowed me to see it and go to work on fixing it. That has been done and V1.7 has the problem corrected.
        As noted in my description of V1.7 changes in the main body of the blog, I also added the ability to switch the phase shift from 90 degrees to 270 degrees. Other less serious bugs reported by others and sometimes by me have also been fixed. Users should download V1.7 and replace their existing source code.

        73 – Nick, WA5BDU

    • antonio on May 3, 2022 at 9:08 am
    • Reply

    That’s great Nick!
    I’ve tested it and now it’s very functional and stable. Cancellation of unwanted side band is 100% obtained an all frequencies. Really appreciated even the lsb/usb done with a simple touch of toggle switch. What can I say? I’ m convinced that this quadrature vfo is one of the best around with a plus of several features for gettin promptly on the air. Great project indeed! Thanks. Tony IZ3EYY

    • Maciek sp9wfh on May 14, 2022 at 7:41 pm
    • Reply

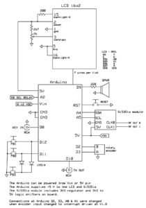
    Hello! I don’t know how to connect to the Arduino Nano. The diagram is hardly readable for me. Pity.

    • Maciek on May 14, 2022 at 7:43 pm
    • Reply

    Czy ktoś z Kolegów móglby mi podesłać na e-maila schemat tego projektu na Arduino Nano? będę bardzo wdzieczny.

    • Maciek on May 14, 2022 at 7:49 pm
    • Reply

    Hello! Can any of my colleagues send me the connection diagram of this project for Arduino Nano. I will be very grateful.
    Maciek sp9wfh
    sp9wfh@interia.pl

    • Maciek sp9wfh on May 15, 2022 at 8:52 am
    • Reply

    Hi Nick! I have a sincere request to you, I want to build a Vfo according to your project. I am 66 years old, I do not know arduino. I know I need a sketch and all the libraries I need, could you please provide me with your latest sketch for this project and all required libraries? My mail: sp9wfh@interia.pl.

    73 Maciek sp9wfh

    • NICK KENNEDY on May 23, 2022 at 6:48 pm
    • Reply

    Hello Maciek,

    If the diagram in the post is not clear on your monitor, try downloading the manual which is linked in the post. It has the same diagram. It also has a list of terminals for the Arduino and for the LCD that can help with interconnections.

    The sketch you ask for is also linked in the post. I don’t think there are any libraries that are not part of the standard Arduino IDE installation, but there are instructions in the manual telling how to add libraries.

    Nick, WA5BDU

    • Daniel on February 10, 2023 at 10:13 am
    • Reply

    Hi Nick
    Where can I download version 1.7?
    With 1.8 I have a problem with the rotary encoder.

    1. I’ll email it to you. Hardware changes (swap a couple of pairs of wires) are necessary to go to 1.8. I should probably have the old version still linked here. Send me your email. Mine is good in QRZ.COM or maybe I have it here on this web page somewhere.

  3. HI Nick,
    Thanks for posting this project. Very well documented and I love your uncluttered web site.

    73
    James
    NU5E

    • Antonio on June 27, 2024 at 9:49 pm
    • Reply

    Excellent work Nick! A superb project, everything works great, now encoder runs smoothly, i really appreciate tx mode on vfo n.2. Best 73. Thanks

Leave a Reply

Your email address will not be published.